NE555是属于555系列的一种型号,它有着很广泛的应用范围,常用于单稳态振荡器。它只需要简单的元器件,就能达到设计效果,它的电源操作范围大可与TTL,CMOS等逻辑电路配合,并且价格便宜。以下将介绍基于NE555的呼吸灯电路设计原理。
NE555简介
555定时器由3个阻值为5KΩ的电阻组成的分压器、两个电压比较器C1和C2、基本RS触发器、放电三极管TD和缓冲反相器G4构成的,其中1,脚为接地端;2脚为低电平触发端,由此输入低电平触发脉冲;6脚为高电平触发端,由此输入高电平触发脉冲;4脚为复位端,输入负脉冲可以直接使555定时器直接复位;5脚为电压控制端,在此端外加电压可以改变比较器的参考电压,不用时,经0.01uf的瓷片电容放电;3脚为输出端,输出高电压略低于电源电压1V-3V,输出电流可以达到200mA,因此可以直接驱动继电器、发光二极管、指示灯等;8脚为电源端,可在5V到18V范围内使用。
电路原理
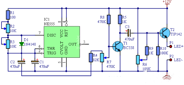
该电路左边部分为NE555组成的多谐振荡器电路,通过NE555的2-6脚输出锯齿波。通过调节R2和R3的阻值来改变淡入和淡出的时间。2-6脚的信号通过电容C2和R4\R7输入到三极管T1进行放大,然后通过C3输入到T2的基极通过T2驱动LED。

用NE555制作的LED呼吸灯电路
第一放大器(T1)是一种常见的发射极与固定偏置。R8是基极电阻,设置操作点,和R5是设定放大增益的集电极电阻。放大器的输出被再次耦合,但一个大的电解电容(C3)。在该耦合电容的输出中,我们有GND周围振荡的交流信号,第二放大器的基础上,将被送入与最终幅度。由于LED的工作电压0V以上,我们需要,这种振荡转移到适当的位置。举例来说,假如我们想要一个LED电源,从2.4到3.8伏工作。这意味着,输出振荡的幅度应为1.4伏(,3.3-2.4)。在C3的输出中,我们将有从-0.7到0.7伏的振荡。因此,我们需要,这种振荡转移3.1伏。这是通过加入一个直流偏置。电位器R6正是这样做的。它是连接一个分压器,并提供从0到12伏的直流电压。然后这个电压的交流电压注入。其结果是所需的振荡。最后,该信号被送入一个射极跟随放大器(T2),以提高电流。我选择了此阶段的达林顿对晶体管的功率,以便它能够为发光二极管提供足够的电流,也能消散足够的功率。
也有一些是你应该注意:一个发射极跟随器放大器可提供最大电流,但最大电压会低于电源电压约0.7伏。这句话的意思是,如果你打算控制一个12V的LED灯条,至少需要12.7伏,供应有充分的亮度。