加湿器是我们很常见的东西,一些加湿器可对环境湿度进行检测,通过控制加湿和干燥设备,使环境湿度始终保持在符合要求的范围之内。本篇文章将对一个基于与非门CD4011设计的电路图原理进行讲解。
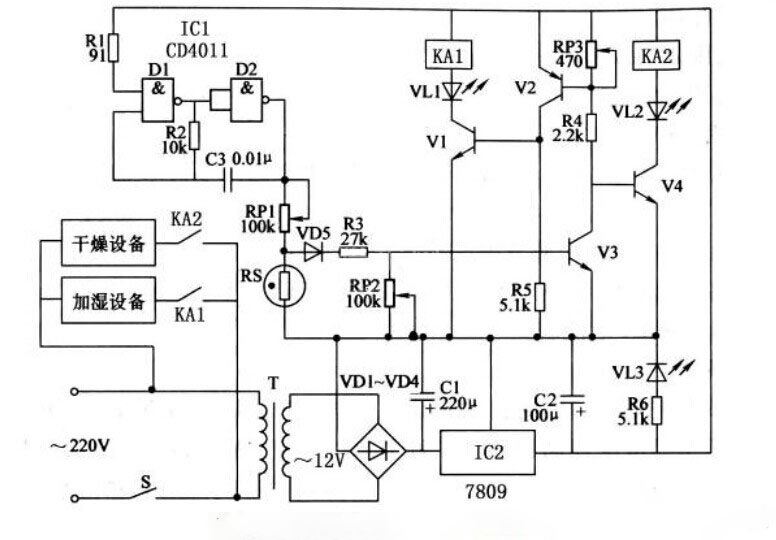
电路工作原理:所示220V交流市电通过T降压、VD1~VD4整流、C1和C2滤波以及IC1稳压后,得到9V的直流电压,为电路供电,VL3为电源指示灯。由IC1及R1、R2和C3构成一个振荡电路,产生频率为2.5KHz左右的脉冲信号,该信号经过RP1、RS分压和VD5整流后,通过R3加至V3的基极。当湿度变化时,会引起RS阻值的变化。当湿度减小时,RS阻值增大,使V3的基极电位上升而导通,进而使V1和V2导通、V4截止,继电器KA1吸合,驱动加湿设备工作,同时加湿指示VL1点亮;当湿度增大时,RS阻值减小,使V3的基极电位下降而截止,进而使V4导通、V1截止,继电器KA2吸合,驱动干燥设备工作,同时干燥指示VL2点亮。 这样就克保证环境湿度控制在设定的数值,环境湿度由RP1来进行设定。同时,调整RP2和RP3,可对V1、V2和V3的工作灵敏度进行调节。

元器件的选择:集成电路IC1选用CD4011型2输入四与非门集成块,其它型号还有CC4011、MC14011等,也可使用其它功能相同的与非门电路;IC2为三端集成稳压器7809,可选用LM7809、CW7809等型号;RS选用通用型湿度传感器,要求在湿度为30%时,其阻值为10MΩ左右;湿度为50%时,其阻值小于200KΩ;湿度为90%时,其阻值为10KΩ左右。三极管V1和V4选用NPN型三极管8050,也可使用9013或3DG12等国产三极管;V3选用9014,或3DG6;V2选用9012,或3CG21。VD1~VD4使用整流二极管1N4007;VD5选用2AP9或2AP10锗二极管;VL1~VL3选用普通发光二极管。电阻R1~R6选用1/4W金属膜或碳膜电阻器。RP1~RP3选用有机实芯电位器。C1和C2选用耐压为16V的铝电解电容器;C3选用瓷介电容器。KA1和KA2选用线圈电压为6V的微型继电器,触点容量根据加湿和干燥设备的功率来确定。
电路安装完成后,起动加湿设备工作,当湿度达到上限时,调整RP1和RP3,使加湿设备停止工作;当湿度降低到下限值时,调整RP2,使干燥设备开始工作。反复调整上述电位器,使设备工作可靠,同时不产生临界振荡,即调试完毕。