在许多公共卫生间,会看自动洗手水龙头,只要将手靠近水龙头就立马会出水,十分方便,而且可以在一定程度上节约水资源。本篇文章将介绍一款自动洗手水龙头的电路图。

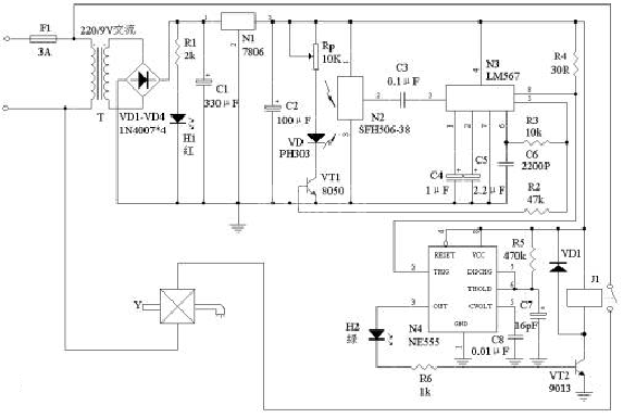
自动洗手水龙头的电路原理如上图所示。220V交流电路经变压器T降压,变为低压交流电,经整流滤波,成为低压直流,再经三端集成稳压电路7806稳压,得到6V直流电供给控制电路工作。H1为红色发光二极管,作为电源指示。N2为红外接收电路SFH506-38,N3为锁相环音频译码器LM567,N3与R3、C6组成振荡器,R3、R6决定N3内部压控振荡器的中心频率,LM567的3脚为信号输入端,8脚为逻辑输出端,其输出端为OC门输出,最大灌电流为100mA,LM567的工作电压为4.75V~9V,工作频率可从零点几赫兹到500千赫,静态工作电流为8mA。N4为NE555定时器,它与外围元件组成单稳态定时电路,其目的是在人手偶尔偏离了红外线的探测范围时,能保证水龙头的正常出水