耳放,即耳机功率放大器,它可以驱动高阻抗/低灵敏度的耳机,以便耳机能充分发挥耳机的实力。而电子管耳放在音质方面比晶体管耳放更有绝对优势。6N1电子管耳放,电路比较简单,只用了3只6N1,不需要价格高昂的输出变压器。
电子管电路,有几个优点:
1、电子管的线性良好,工作电压高,输出幅度大,不易产生削波失真。
2、电子管工作稳定,由于电子管灯丝是加热状态下工作的,管芯工作温度在400摄氏度以上,不容易受到环境温度的影响,不需要像晶体管那样,要考虑恒流、稳压、这些因素。
3、电子管电路的可靠性高,从单个器件来看,电子管没有什么优势,但是在复杂电路中,电子管电路相对晶体管电路要简单,也就是减少了故障点,相对来说可靠性是要高些的。

电子管
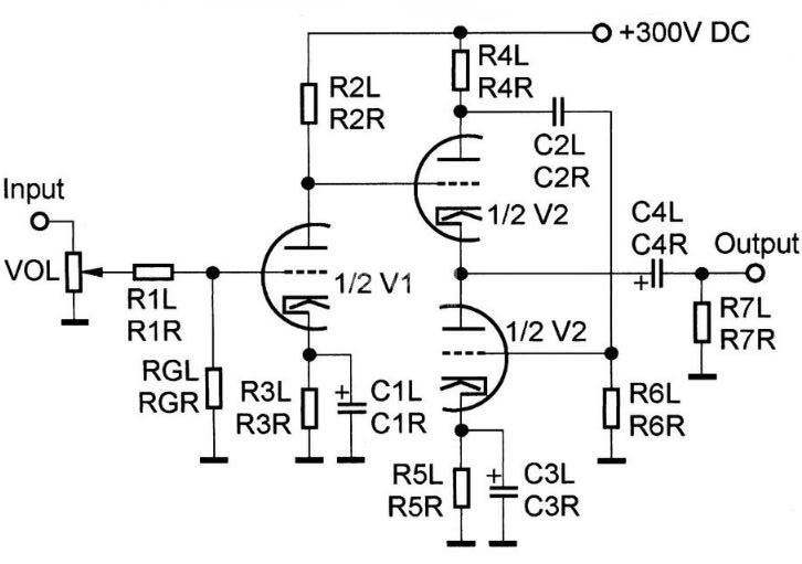
6N1电子管耳放电路图

从图中可以看出,这个耳放是用的一级共阴极放大,加上WCF输出结构。级间采用直接耦合方式,没有反馈网络。WCF是一种,由电子管构成的OTL推挽电路,它的输出特点是,阻抗低、动态范围大,相比起电子管阴极跟随器性能更优异。适合低阻抗耳机的匹配。制作中,电子管用的是6N1,因为这个型号容易买到。电子管电路工作在高电压小电流模式下,对元件的品质有一定的要求。R2使用的是功率电阻,其他电阻用1/2W的金属膜电阻。C1和C3的要求不高,C2对音质影响较大,并且工作电压较高,需要使用耐高压的薄膜电容,可以选用绿色的ERO聚丙烯电容。输出电容C4也是要使用高压电解电容,在C4两端可以并联1uF/630V的电容,以便增加高音的通透感。具体的元件选型,如下表:

6N1电子管耳放的电源电路

电源的高压部分用全波整流,然后经过CRC滤波,整流管可以使用1N4007,滤波电容没什么要求。要注意的是,点亮3只6N1的灯丝,大概需要2A电流,变压器需要有足够的功率储备。可以选择用30W环形变压器改制。电源电路的元件选择如下表:

以上就是对电子管耳放电路图的介绍,电子管工作特性稳定、设计要比晶体管电路简单,在一定程度上减少了故障点,用在耳放中是个不错的选择。